El Comité de Ética de la Investigación en Ciencias Sociales (CEI) surge a partir de la necesidad de contar con una instancia de asesoramiento, evaluación y promoción sobre los aspectos éticos relacionados con la investigación en ciencias sociales y humanidades en el ámbito de FLACSO Argentina. El CEI estará gestionado y administrado por el Instituto de Investigaciones Sociales de América Latina (IICSAL, FLACSO-CONICET), centro de investigación de doble pertenencia FLACSO-CONICET. El funcionamiento del CEI se rige bajo el Reglamento aprobado por el Consejo Académico en septiembre de 2024 bajo resolución CA 07-09-2024.
Entre sus funciones, el CEI emitirá recomendaciones fundadas sobre las cuestiones éticas que puedan surgir en la investigación con seres humanos o en la utilización de datos referidos a estos. Estas investigaciones pueden estar incluidas o bien en proyectos de investigación establecidos o liderados institucionalmente por FLACSO Argentina u otras instituciones, o bien en los proyectos de tesis de Maestría, sean estas profesionales o académicas, y de Doctorado dentro del marco de las actividades educativas de la FLACSO.
A través del CEI se buscará promover los principios y buenas prácticas éticas que deben regir las investigaciones en la comunidad académica en el ámbito de las ciencias sociales y de las humanidades.
Miembros
- Coordinadora
- Santi, María Florencia CV
- Co-coordinador
- García Valverde, Facundo CV
- Vocales titulares
- Bianchini, Alahí CV
- Ferrari Mango, Cynthia CV
- Hauche, Rocío CV
- Rodríguez Garat, Cintia CV
- Ocoró Loango, Anny CV
- Vocal suplente
- Botto, Mercedes CV
Secretaría: Lic. Berenice Conde (Profesional de Apoyo CONICET).
Presentación de proyectos de investigación y tesis
Para solicitar la evaluación de sus proyectos, las/os investigadoras/es deberán presentar:
- Curriculum vitae abreviado (máximo 3 páginas) de todas/os las/os investigadoras/es involucradas/os.
- El proyecto en su versión definitiva (en el caso de proyectos de tesis de maestría o doctorado, se debe cumplir con el procedimiento establecido en el reglamento de cada posgrado y se debe contar con el aval del director/a que requiera evaluar el proyecto ante un comité de ética de investigación).
- Hoja de Información para participantes y consentimiento informado (Ver modelo).
- Toda otra documentación según corresponda a cada proyecto: cartas de autorización, pautas de entrevista, cuestionarios, otros instrumentos de producción/recolección de datos y evaluaciones previas de otros Comités de Ética de Investigación, si los hubiere.
El CEI recibirá honorarios por la evaluación de proyectos. Una vez recibida correctamente la documentación se informará los valores correspondientes de acuerdo al tipo de proyecto.
| Convocatoria de proyectos de investigación y de proyectos de tesis de investigación
Los proyectos de investigación se recibirán de marzo a noviembre de 2026. Se reciben las solicitudes entre el 1 y el 10 de cada mes para ser tratadas en el mes próximo.
Quienes requieran certificado de recepción de documentos, indicarlo expresamente en la solicitud.
|
Video tutorial procedimiento CEI
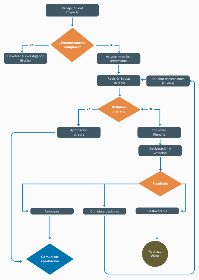
ESQUEMA DE APROBACIÓN DE PROYECTOS DE INVESTIGACIÓN

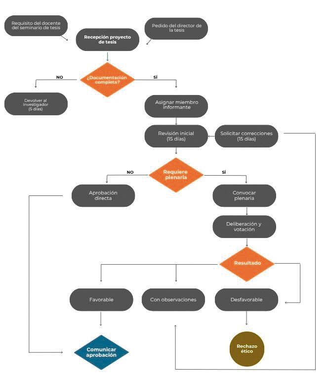
ESQUEMA DE APROBACIÓN DE PROYECTOS DE TESIS

Material de referencia
● Código de ética de la investigación de la FLACSO
● Reglamento del Comité de Ética de Investigación en Ciencias Sociales de FLACSO, Sede Argentina.
● Manual de Procedimientos Operativo del Comité de Ética de la Investigación en Ciencias Sociales.
La documentación deberá enviarse exclusivamente en forma digital al correo electrónico del Comité: cei@flacso.org.ar
Material requerido para la presentación del proyecto:
|
